银行简历校园大赛经历怎么写(银行竞赛方案怎么写)
- 校园大赛
- 2025-12-25 01:04:19
- 3
银行考试的第一步——网申就已经开始了竞争,网申的淘汰率相当大,那么考生在网申部分需要注意什么?接下来来告诉大家银行网申那些你必须知道的“秘密”。
网申之实践经历
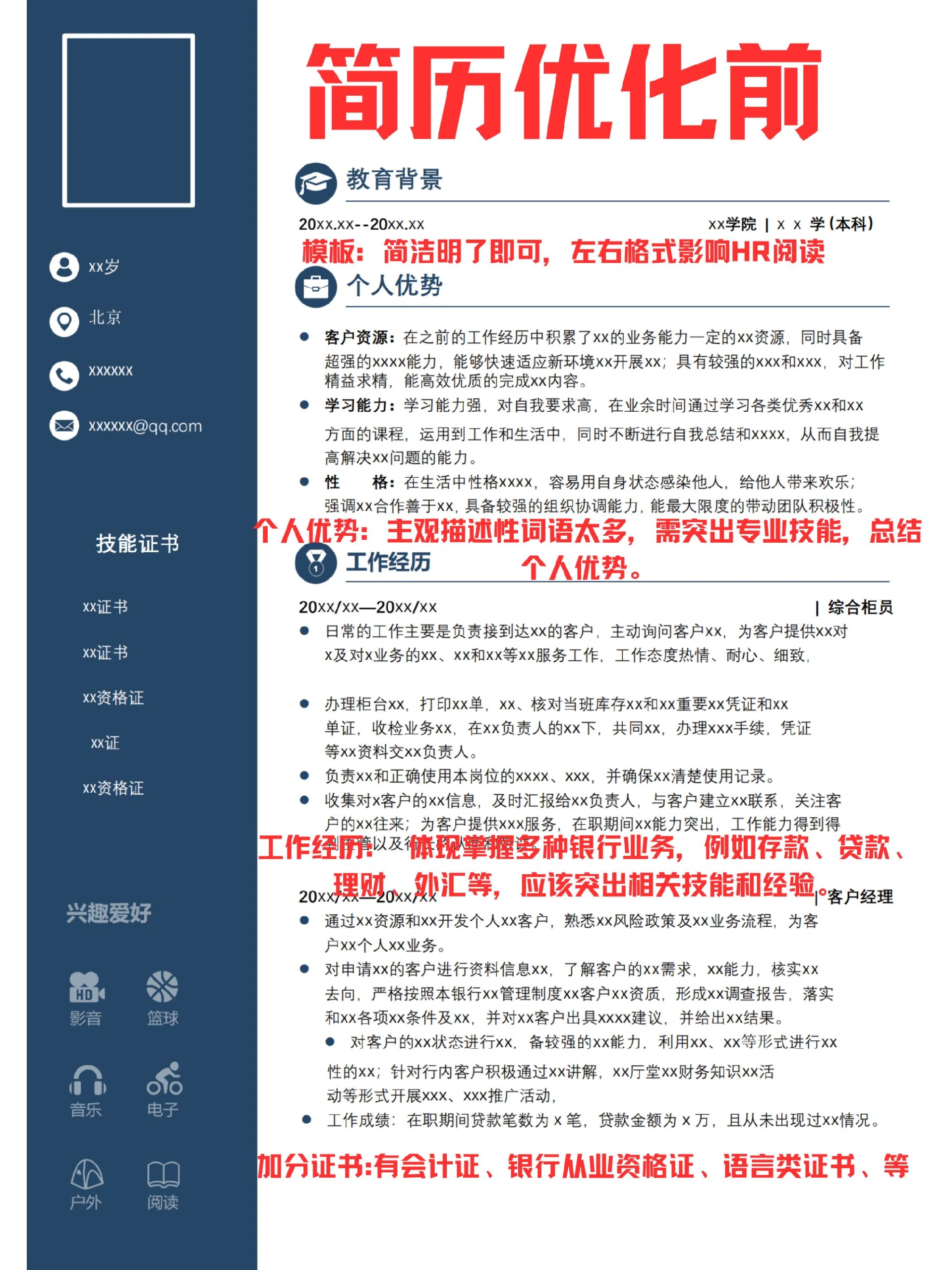
实践经历是网申过程中一个至关重要的环节,它直接影响银行对于职位申请者的工作能力的评价。在实践经历的书写过程中,要注意工作时间具体化、公司部门明确化、职位名称专业化、工作描述具体化等要求。对比以下两个案例:
示例一:
2011.7——2011.8南航建宁东校区建筑工地工地小工
江苏教育电视台、东方卫视报等媒体都有报道
与民工兄弟同吃同住,每天早上5:30上班,晚上6点下班
每天和工人们一起扫楼道、和水泥、搬建材等
通过采访公司领导、与民工交流等方式,策划一份“民工生活现状”调查报告
所在社会实践团队被评为“2007年江苏大学生社会实践活动优秀团队”
示例二:(推荐)
2011.7——2011.8农民工生存状态调研项目项目组织者

实地深入建筑工地调查农民工生存状态,设计调查问卷及报告提纲
与30多名农民工一起从事体力劳动,同吃同住,增强信任与沟通
采用跟踪采访、深入谈心的方式,从农民工、公司领导等多方面获取调研信息
撰写6000字的调研报告,包含农民工薪资、工作强度等生存状态
所在实践团队被评为“2007年江苏省大学生社会实践活动优秀团队”
两个实践经历在内容上几乎完全相同,但是运用专业话的词汇以及数字,稍微修改下,就能增添语言的魅力。
网申之奖励情况

奖励的种类有很多,但是对于奖励的书写不能简单进行罗列,从头到尾的摘抄式的书写只会出现杂糅的情况(如例1),抓不住重点,如果按照一定的逻辑,或者说是奖励的难度进行归类就会产生好的效果(参见例2)。
示例一:
辽宁大学二等奖学金2007年
辽宁大学优秀团干部2007年
辽宁大学运动会1500米长跑第三名2006年
辽宁大学校园歌手比赛第二名2006年
辽宁大学三等奖学金2006年
示例二:(推荐)
市级:上海市奖学金(全校仅10人)
上海市高等学校优秀学生(全校1%)
校级:上海财经大学人民奖学金一等奖(前2%)
上海财经大学人民奖学金二等奖(前5%)
网申之获取证书
证书方面,如果有会计从业资格证、银行从业资格证以及证券从业资格证的学员会有一定的优势,但是同学们需要注意,由于银行面试采取的是半结构化的形式,所以如果有这几个证件的同学,在面试的时候对相关专业问题要有一定的准备。